Author: Lucas Jellema
That title is perhaps somewhat overselling the story. At least it does not have anything like “Top 5” or “The result will surprise you” or “Shocking Outcome”. It is …
In two previous articles I have described how I have implemented my static web application, served from GitHub Pages, with EntraId authentication and data available only to authenticated users …
In this article I will share what I could not find (exactly) in the documentation and what my AI assistants wildly hallucinated about (too little documentation, too little code …
What is the easiest, cheapest and fastest way to make a static web application available to a group of end users? Probably a public GitHub repository and GitHub Pages. …
The world of automation is undergoing a quiet revolution — not by replacement, but by fusion. Once neatly separated into categories like Test Automation, RPA, Application Integration, and more recently, LLM & Agentic Workflows, …
As an end user you have access to various websites and web applications. You login and and then can look up data, submit requests, manipulate existing records. But in …
The recent announcement of Google’s A2A (Agent-to-Agent) protocol in April 2025 has generated significant buzz in the tech community, particularly or even entirely concerning its association with AI agents. However, while …
AI Assisted software engineering (with the likes of GitHub Copilot, Cursor, Windsurf, Claude, Roo Code and LLM of your choice) maybe bad for innovation, I fear. Why? Because these …
In an earlier article (How to build a Chrome Browser Extension in 15 sentences using Windsurf) I related how I needed only 15 simple sentences to get the Cascade …
I created — well, maybe I should rephrase that to: I was co-creator? a co-inspirator? — a Chrome Browser Extension for uploading local files to an Oracle Cloud Storage …
The relevance of IT for organizations lies in running systems and data. Risks around IT include the risk of data breach — the loss of data — and the …
At the Oracle ACE Virtual Conference in December 2024, Lucas Jellema, CTO at Conclusion, shared insights on how to maximize the benefits of Oracle Cloud Infrastructure (OCI) Object Storage. …
Navigating in the Oracle Cloud console to inspect and manipulate your OCI resources can be cumbersome. Where again are these resources? Which compartment, under which service? Resources that logically …
Scheduling Functions in Oracle Cloud Infrastructure has arrived. In May 2024, the Resource Scheduler was announced. I tweeted (X-ed) at that time that I was a little disappointed that …
ZPR (Zero-trust Packet Routing) is a new and free mechanism in Oracle Cloud Infrastructure to reduce the chances of unintended and potentially harmful network access. Normal network security hinges …
I am excited about a number of things. First and foremost is DuckDB Web Shell — a web assembly implementation of DuckDB that you can run in your browser. …
It is very easy to turn an application into a container image that you can publish, share and deploy using any container runtime, cloud service or Kubernetes (lookalike). The …
Deploying a Vue 3 application to GitHub Pages using the gh-pages npm package is a straightforward and powerful way to make your project live on the web. However, it’s …
For the power end user, an editable data grid is frequently the most productive user interface for quickly editing data. I have been working with Vue 3 for some …
Tags are a useful and a little playful way to provide context for a record. I am building a simple application (using Vue 3 and Vuetify) where a group …
Application integration typically happens in the backend — on the server side- , through fully automated means using APIs, web services, adapters/connectors, integration technology (service bus, event broker, ..) …
I have worked with Jupyter Notebooks in the past – running a server and working with the notebook in my browser. Then I learned about the support in VS …
Send Personalized Mails to a (large) number of Recipients using an Addin and a Browser Extension My main objective when I started dabbling in Outlook Addins was to create …
As part of our 20 year AMIS blog anniversary celebration, I would like to present the OCI File Manager – a free tool that allows users to easily, on …
Outlook Addins are extensions to the Microsoft Outlook Client – both the desktop and the web client. Both are HTML/JavaScript applications – as are the addins. Addins are small …
This article introduces a static Vue 3 web application that is used to navigate the files in an OCI Object Storage Bucket. To upload files to that bucket and …
I am an enthusiastic user of Gitpod – a platform for ephemeral cloudbased workspaces. Click on a URL and a workspace is started for you (and for me). From …
We know pipes in Oracle Database to be an in memory mechanism, ephemeral with loss of data when the database instance is stopped. With limitations on size of messages …
Database Pipes have been around in Oracle Database since release 7. In memory, light weight, non-persistent, fast and a little low level. Somewhat brittle: the contents of a pipe …
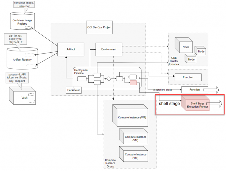
As part of the operations around Oracle Cloud Infrastructure, you may want to run periodic jobs. To make backups, clean up log files and other temporary assets, process a …
Web browsers typically implement a “same-origin policy” to prevent code from making requests against a different origin to the one from which the code was served. The intention of …
A very nice, powerful and potentially somewhat dangerous new feature in Oracle Database 23ai: Pre-Authenticated Request URLs for Read Only Data Access on Autonomous Database. In summary: with a …
Yesterday I noticed an announcement of the latest Oracle Database release: 23ai. A long term support release – so one we will be able to use for many years. …
I have create a simple web application for recording short notes that I want to save for later processing. Each note consists of a timestamp and location, a label …
In a previous article I discussed accessing a static web application (a Vue 3 application) stored on OCI Object Storage through API Gatyeway. In this article I used a …
I have been working on a Vue 3 web application. It allows the user to upload photographs and it will display the locations where these photos were taken on …
This article is really just a quick draft to remind myself of some really interesting new Oracle Database features that I want to further investigate. Very succinctly: Pre Authenticated …
It is tempting to consider the cloud a limitless of resources that are always available to us to provision our services from. However, that is of course too simplistic. …
As reported by Microsoft: “Starting at 01:57 UTC on 21 January 2024, customers using Azure Resource Manager might experience errors when trying to access the Azure Portal, Azure Key …
Microsoft provided valuable insight into the behind the scenes situation for a global network incident that happened about a year ago. In this article, I try to summarize my …